摘要:结合当前工业高盐废水的来源与组成,对其处理技术的现状研究及工程应用进行了综述,分析了实际运用状况,为今后高盐废水的进一步资源化处理、实现真正的零排放提供一定的参考。
21世纪以来,水资源短缺是全世界面临的一个重要难题。随着经济不断提升,工业生产高速发展的同时大量的高盐废水随之产生。高盐废水的含盐质量分数不小于1%,除了包括cl-、so42-、na+、ca2+等溶解性无机盐离子,还含有难处理的有机污染物以及质量分数不小于3.5%的总溶解性固体物(tds),直接排放不仅污染环境,造成恶劣的影响,而且会浪费许多潜在资源。如今水资源严重匮乏,使得研究学者们开始高度关注高盐废水的回收零排放技术和资源化利用,这也是今后工业废水处理领域的重难点。
1 高盐废水的来源与组成
工业废水主要含有机物和无机盐2大类,组成成分复杂,包括k+、ca2+、na+、mg2+、co32-、no32-、cl-、so42-等离子,其中na+、cl-、so42-离子占总无机盐离子的90%以上,远远高于其他离子。高盐废水常见的来源途径有:第一,用于日常生活的海水成为含盐生活废水;第二,用于滨海工业生产的海水作为废水排出;第三,工业生产过程中产生的含盐废水,这也是主要来源。例如,石油、天然气的采集或加工、火力发电、固体燃料的加工、印染、造纸、化工等工业领域都会产生大量的高盐废水,其溶解物多、含盐浓度高,甚至含有悬浮油、乳化油和溶解油等油类物质以及甘油、中低碳链等有机物质。此外,还伴随着重金属、氰化物、芳香族及杂环化合物等有害物质及放射性元素等多种污染物质。总体来说,工业废水有“三高”:高有机物、高含盐量、高硬度。
2 处理技术现状
废水集中式处理在传统治理中占据主导地位,但由于高盐废水成分复杂、波动性大、毒性大,集中收集、粗放式处理反而将这些特点叠加强化,使得处理难度进一步增大,费用增高。因此,为了满足严格的环保要求,工业废水处理技术也在不断改进,日趋成熟。目前,浓缩技术、结晶技术,以及2种技术耦合协同后的技术较多地用于实现高盐废水回收零排放。根据高盐废水的实际情况,有时还需要在浓缩技术之前增加预处理技术,例如化学沉淀法、多介质过滤法、离子交换树脂法和吸附法等,以便为后续工艺提供更好的处理条件。作为高盐废水资源化处理的核心工艺,浓缩技术根据不同的处理对象和适用范围分为热浓缩和膜浓缩。热浓缩技术适于处理高tds和cod高达数百克每升的废水,通过加热使高盐废水中的离子高倍浓缩,主要包括多级闪蒸(msf)、多效蒸发(med)以及机械蒸汽再压缩蒸发(mvr)。msf是将高盐废水加热至一定温度后依次引入压力逐渐降低的容器中实现闪蒸气化,冷凝后得到淡水。med是将多个蒸发器串联组成多效蒸发,重复利用蒸汽从而提高效率,降低运行成本。mvr以电能驱动蒸汽压缩并循环利用,最大程度地回收蒸汽潜能使得能耗大幅度降低。将上述3种热浓缩技术的各项特征进行对比,如表1所示。

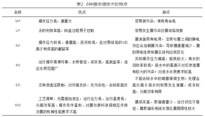
膜浓缩技术是将压力差、浓度差及电位差作为驱动力,通过物质组分与膜之间的尺寸差异、电荷排斥和物化作用实现废水的分离、提纯和浓缩。由于膜浓缩技术具有操作简便、产水稳定、成本较低等优点,近年来在废水脱盐中的应用比热浓缩技术更为广泛,主要包括微滤(mf)、超滤(uf)、纳滤(nf)、反渗透(ro)、电渗析(ed)和膜蒸馏(md)。通过膜两侧的压力差mf能够截留0.1~1 nm的悬浮物、细菌等物质,uf能截留大于0.01 pm的微生物、蛋白质等物质。nf的孔径和截留能力介于uf和ro之间,基于筛分效应和道南效应对2价阴阳离子有很高的截留率,在工业高盐废水的分盐处理中具有良好的效果。ro利用膜对物质不同的选择透过性,达到过滤分离的作用,常用于高盐废水零排放中比较典型的有高效反渗透(hero)、碟管式膜技术(dtro)和振动剪切强化反渗透(vsepro)。ed是将电化学与渗析扩散结合,通过电位差对离子交换膜的作用选择性地去除离子,得到的产水水质良好,从而达到分离纯化的目的。目前在化工、造纸、轻工、冶金、制药和医药等高盐废水的处理过程中具有广泛的使用。md是蒸馏与膜分离技术的结合,在蒸气压差作用下蒸气式组分透过疏水微孔膜,冷凝后实现水与非挥发性物质的分离。截至目前,已经用于脱盐、废水处理等多种分离过程。将上述6种膜浓缩技术进行对比,如表2所示。

结晶技术是工业高盐废水处理的最后一道工序,也是废水零排放的关键技术。通常,高盐废水在热浓缩或膜浓缩技术处理之后通过结晶工艺进行固化处理,实现最终的固液分离。近年来,分质结晶技术被广泛应用,相比蒸发结晶技术,不仅提高了水的回用率,而且使得混合结晶杂盐分离,得到具有资源化利用的工业级盐产品。在实际应用过程中,需结合高盐废水的水质特点、脱盐工程的规模技术、投资管理的安全性以及工厂的气候地理条件等,在蒸发结晶工艺的众多组合形式中,分析优劣点,确定最合适的处理方案。
3 工程应用进展
目前,浓缩与结晶技术已广泛用于处理工业废水的实际工程中,并取得了可观的效果。vuong发明的两级nf-nf在淡化含盐废水方面比传统的单级反渗透系统节约20%~30%的成本,并在美国长滩某工厂成功地投入到实际运用中,日产水量达到1 135 m3。ettouney等利用热浓缩技术mvr法处理含盐量3.5%的工业废水,系统脱盐率高达99.66%,tds最高不超过130 mg/l,出水水质满足《城市污水再生利用工业用水水质》。chan等利用膜蒸馏技术和结晶技术处理ro浓缩液,清水回收率达到95%。相比热浓缩技术和膜浓缩技术各自单独作用,将2种技术耦合处理废水可达到优化的效果。工业上在med之前先经过nf预处理,首效温度能提高60℃(65~125℃),且没有结垢危险。turek等通过nf-ro-med-cr(结晶器)系统,使得盐水淡化的回收率达到78.2%,成本降低至0.5美元/m3。hamed等提出的nf-ro-msf系统通过利用nf膜将海水中的结垢离子去除,使msf系统得到更高的首效温度,从而提高淡水产水率,延长msf的使用寿命。以此为基础,mabrouk等发展了nf-msf-dbm装置,如图1所示,中试结果表明,该曝气与盐水混合装置的首效温度能够提升到100~130℃,造水比达到原有msf系统的2倍,产水率增加19%,同时成本降低了14%。

另外,浓缩耦合技术在回收高盐废水中的有效资源方面也发挥了积极作用。liu等研究用新型nf-ed集成膜技术分离盐水中的1价、2价离子,其中ca2+、mg2+的截留率分别为40%、87%,nacl的回收率约为70%。ali等采用ro+md技术对浓盐水进行处理,相对于传统技术而言,该工艺组合的稳定性及出盐品质更好,水的回收率可达到90%以上,以达到水资源与结晶盐回收的目的。此外,中国石油化工采用“管式微滤-多级反渗透-多级电驱动离子膜-硝蒸发结晶-盐蒸发结晶”的工艺路线处理粉煤气化高盐废水,通过中试项目,得到的na2so4质量分数在96%以上,nacl质量分数在98%以上,混盐仅占总盐量的5%以下,成功实现无机盐分质结晶资源化。某石化工业高盐废水采用膜分盐及膜浓缩高效组合集成工艺进行分质结晶,工艺流程如图2所示,nacl和na2so4的质量分数分别达到97.5%和98.6%,杂盐产率小于10%,实现了高盐废水零排放与资源化利用,从而提高水资源的利用率,对经济效益、环境效益和社会效益具有极其显著的影响。

围绕工业高盐废水零排放与资源化的目标,工程化的处理技术需考虑工艺的选择应用、现场的设计运行等方面,包括对预处理、浓缩技术以及分质结晶各类工艺的分析对比,组合应用,不断地优化完善,最后在中试及示范工程阶段进行长期稳定运行,取得具有说服力的支撑数据。
4 结语
工业高盐废水所含成分复杂,对处理技术的要求较高,传统的技术方法很难达到“零排放”目标。目前,通过预处理、浓缩和结晶技术的耦合与集成可以实现工业高盐废水中有机污染物等杂质的分离,以及以nacl和na2so4为主的无机盐的分质,得到纯化结晶盐,从而解决高盐废水零排放与资源化利用的难题,具有良好的应用前景,是未来水处理技术的发展方向。
来源:《现代化工》








